1 2 3 4
教学与科研
国产又粗又黄又爽科研成果综述
时间:2023年08月20日 11:46 来源: 作者: 最后编辑:国产又粗又黄又爽

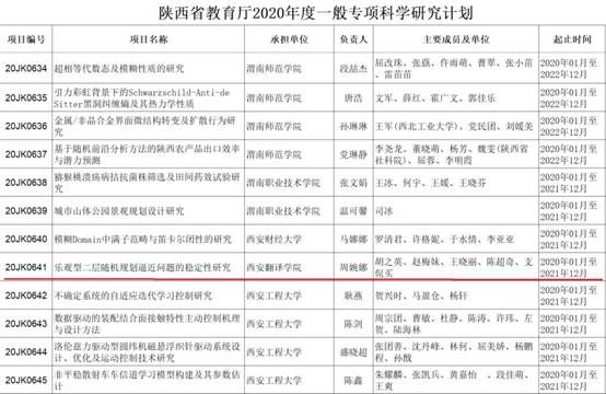
国产又粗又黄又爽以促进教师的科研能力提升和学科专业发展为重点,积极开展各项科研活动,积极促进理论研究与实践相结合,促进科研成果的转化和应用,逐步形成了产、学、研、用互相促进的科研模式。近五年,国产又粗又黄又爽教师公开发表论文272篇,其中核心论文140篇;出版专著6部;新增科研机构2个;成果转化与社会服务实际贡献科研项目10项;获批省级科研建设平台“人工智能翻译陕西省高校工程研究中心”;获得省部级科研奖励1项;获批省级科研团队1个、校级科研团队1个;获批纵向项目80项,其中省、地、市级科研项目55项;完成校企合作横向项目197项,到账项目经费2576万元;取得专利授予权31项,软件著作权215项;学院举办各类学术讲座25场,举办各类科普活动15场,举办学术会议3场。在科学研究方面学院较好的完成了各项科研计划指标,取得了较好的科研成绩。

西安翻译学院信息管理中心 版权所有