国产又粗又黄又爽_国产手机精品a_日韩暴力性猛交内射老熟妇
加为收藏
首页
学院概况
学院简介
学院机构
学院领导
师资队伍
教授风采
骨干教师
专业设置
本科专业
专科专业
教学与科研
教育教学
科学研究
实践教学
实验室介绍
实习实训
实践成果
交流合作
党团学生
党建工作
团学工作
下载中心
1
2
3
4
教学与科研
教育教学
科学研究
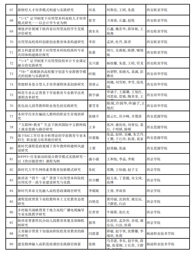
陕西省教育科学“十四五”规划2021年度青年课题拟立项名单
时间:2022年03月30日 11:58 来源: 作者: 最后编辑:工程技术学院
友情链接
超星考试平台
教务系统平台
图书馆
科研管理平台
毕设系统
联系我们
西安翻译学院信息管理中心 版权所有